Syla (Vertical Slice)
A vertical slice and concept trailer made by Pirat Studios for the game project “Syla”. The game tells the story of Syla, the Goddess of Chaos. Syla journeys through the ancient Celtic cycles of creation and destruction on a quest for vengeance. The studio completed a vertical slice for this project that featured the game’s main systems in development (including combat, climbing, and enemy AI), as well as environmental art and narrative. Unfortunately, we were unable to secure funding for full production.
As the narrative designer, I was responsible for:
- Syla’s character development
- Planning questlines for demo
- Character dialogue and barks
- Full game story development
- World lore
- Interactive points of interest that appear in the slice
- Marketing materials for the IP, such as story trailers
- Collaborating with the creative director and the art director to ensure story reflects project vision
I wrote the storybeats for the vertical slice’s story trailer. The trailer introduces the major narrative themes along with combat centred gameplay. My challenge was to establish Syla’s personal story within a greater storyworld in a short amount of time. Below is the script used to create the narrative portion of the trailer. The trailer’s first half established the story premise, while the second half showcased gameplay.
Notes on design:
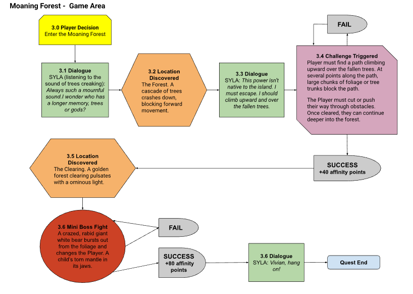
Here are questlines and barks I created for the planning phase for the demo of Syla. They cover common gameplay contexts: combat, exploration, and health. The questlines demonstrate my flowchart design for narrative and gameplay progress in the demo.




Below are some behind-the-scenes videos for making of the slice that present the perspectives of the art, narrative, programming, production and sound design teams. It demonstrates what drove our decision making, and showcases our technical and creative vision.